民有所呼,政有所应。近年来,户政服务并未止步于传统的坐等办理。各地公安机关聚焦群众切身关切,持续推动服务革新,一系列便民举措不断推出:从简化证明材料的“减证便民”,到针对特殊人群的“上门办证”;从缩短办理时限的流程优化,到跨地域业务的初步探索,旨在打破地域壁垒,让数据多跑路,群众少跑腿。这些点滴努力,汇聚成流,切实推动了户籍窗口整体服务水平的提升,办事流程更清晰了,等待时间缩短了,工作人员的笑容更暖了,辖区群众的获得感和满意度也因此得到了实实在在的提高。
如果您已经清晰了解了相关事务的办理条件、所需材料和具体流程,那么,您可以在工作时间内,直接前往户口所在地的派出所户籍窗口进行办理。我们建议您提前整理好相关原件及复印件,以提高办理效率。
如果您对需要准备和提供哪些申请材料还不甚清楚,或对某些政策细节存在疑问,也无需担心。您可以拨打以下服务咨询电话,我们的工作人员会为您提供清晰的解答。对于符合预约条件的事项,您也可以通过电话提前进行预约,错峰办理,节省您宝贵的等候时间。
银川市全市各派出所服务窗口咨询电话信息表公布如下,大家可收藏备用,以防不时之需。
银川市市局户政、出入境和行政许可等业务咨询电话

银川市西夏区各派出所服务窗口办公地址和办公电话信息表

银川市宁东分局服务窗口办公地址和办公电话信息表

银川市兴庆区各派出所服务窗口办公地址和办公电话信息表

银川市金凤区各派出所服务窗口办公地址和办公电话信息表

银川市苏银产业园户政服务窗口办公地址和办公电话

银川市经济技术开发区派出所服务窗口办公地址和办公电话信息表

银川市永宁县各派出所服务窗口办公地址和办公电话信息表

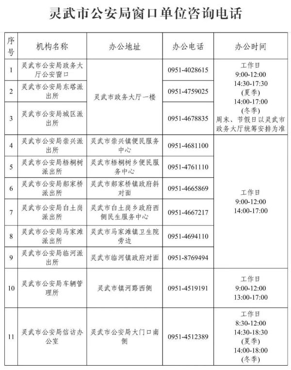
银川灵武市各派出所服务窗口办公地址和办公电话信息表

银川市贺兰县各派出所服务窗口办公地址和办公电话信息表

说明:关于银川市全市各派出所服务窗口咨询电话信息仅供参考。


